设万维读者为首页 万维读者网 -- 全球华人的精神家园 广告服务 联系我们 关于万维
 
首  页 新  闻 视  频 博  客 论  坛 分类广告 购  物
搜索>> 发表日志 控制面板 个人相册 给我留言
帮助 退出
若退的天空  
“进道若退”……退一步——海阔天空——  
https://blog.creaders.net/u/824/ > 复制 > 收藏本页
网络日志正文
GPT 妙答:川普的制造业回归美国战略会失败吗? 2025-09-07 21:12:06

我问:
最近川普在力促制造业回归美国,比如通过关税的手段。但一个简单的事实是:美国制造业的人工成本会明显高于其他国家如印度、中国、越南等。美国的工会会更加增加人工成本。这样的话,美国的产品怎么会有竞争力?有报道说,在欧洲差不多同样的车,中国的比亚迪比美国的特斯拉更受欢迎,因为价格便宜很多。是否会出现这样的情况:许多制造业回归美国后,因为产品成本高,在价格上没法与其他国家的低成本的类似产品竞争,从而导致川普的制造业回归美国的战略失败?

GPT 答:

你提的问题非常切中要害,也是当下美国“制造业回流”战略中最核心的矛盾之一。我分几个角度来分析:

 美国制造业回流的逻辑

川普和部分政策制定者认为,美国制造业外流导致了失业、产业空心化,以及对中国等国的过度依赖。通过 关税壁垒、补贴政策(IRA、CHIPS法案)、政府采购倾斜 等手段,把一部分制造环节“拉回美国”。

  • 优势

    • 就业回流(特别是中西部“铁锈带”地区)。

    • 国家安全(减少对关键产业链的依赖,比如半导体、电动车电池)。

    • 政治上符合“美国优先”的口号,能凝聚基层选民。

    高成本的现实挑战

    你说得很对:

    • 人工成本差距:美国制造业工人的平均小时工资可能是越南的 8-10 倍,中国、墨西哥的 3-5 倍。

    • 工会作用:在汽车等传统行业,工会要求较高工资与福利(比如 UAW 罢工后,底特律三大车厂大幅加薪)。这进一步推高成本。

    • 制造环境:美国的环保法规、土地与能源成本、医疗保险负担,也使得“美国制造”价格更高。

    因此,美国制造的汽车、电子产品在 成本/价格上确实难以直接与中国、印度、越南竞争

     应对手段

    为了避免战略失败,美国采取了几种方式:

    1. 关税保护:对中国电动车、电池等设高关税,限制低价进口,保证本土产业空间。

    2. 政府补贴:比如《通胀削减法案》(IRA)对电动车、电池制造提供巨额补贴,抵消部分成本。

    3. 聚焦高附加值领域:半导体、高端芯片、航空航天、军工,这些领域对价格不敏感,国家安全优先。

    4. 自动化生产:美国制造业强调“机器人+自动化”,以减少人工成本劣势。

    竞争与风险

    • 汽车市场例子:你提到的情况已经发生:
      在欧洲市场,中国的 比亚迪(BYD)电动车 因价格低、性能好,确实比特斯拉更受欢迎,特斯拉面临严重竞争。

    • 可能的结局

      • 在低端和中端产品,美国制造品若依赖关税保护才能生存,长期缺乏国际竞争力。

      • 在高端和战略性领域(芯片、军工、医疗设备),美国制造可能能维持优势。

      • “制造业回流”更多可能成为一种“政治口号 + 战略产业回防”,而不是全行业的现实回迁。

    总结

    • 美国制造业回流确实会面临高成本、难以与低成本国家竞争的矛盾

    • 关税+补贴 是主要手段,但只能保护部分产业。

    • 未来美国制造业更可能聚焦 高科技、高附加值、战略安全 产业,而不是大规模重返传统劳动密集型制造业。

      2025年9月7日

浏览(1321) (5) 评论(16)
发表评论
文章评论
作者:天雅 回复 无云夜空 留言时间:2025-09-14 23:18:18

我讲其中一个可能的原因:美国的政治制度比较被世界人民认可,或者被世界上富裕人口认可。

---- 否则川普也卖不了5百万美元的移民金卡。宪法法制必须维持,才会吸引高端人口。

回复 | 0
作者:天雅 回复 无云夜空 留言时间:2025-09-14 23:12:47

不如学曾庆红儿子,用飞机运奥元去奥州。

回复 | 0
作者:无云夜空 回复 白草 留言时间:2025-09-14 01:47:29

我在X上看见有人发帖,教人如何将人民币换成美元,并转到境外,成本竟然是30%左右。在我看来这很愚蠢,但是有人就是这么干。

回复 | 0
作者:无云夜空 回复 白草 留言时间:2025-09-13 23:20:58

强美元不一定是操控的,按市场规律看,是美元稀缺造成的,换句话就是要美元的人太多。背后原因是很复杂的,我讲其中一个可能的原因:美国的政治制度比较被世界人民认可,或者被世界上富裕人口认可。

回复 | 0
作者:天雅 回复 若退 留言时间:2025-09-12 16:16:22

历史上,每一次工业革命,会使一些工作消失,也会制造很多新的工作。

回复 | 0
作者:白草 回复 若退 留言时间:2025-09-11 23:27:48

我很赞同chatgpt的答案。在制造业回归和强美元之间,是鱼与熊掌不可兼得的关系。资本主义的选择肯定是后者。而部分制造业回归,特别是高科技,恰恰是不能容纳大量就业人数的部分制造业。不可能成功。

回复 | 0
作者:jincao 留言时间:2025-09-11 21:19:06

来美国制造业更可能聚焦高科技、高附加值、战略安全产业。这些产业不需要太多劳动力,AI的总结说明所谓制造业回流增加美国就业是个谎言!

回复 | 0
作者:若退 回复 天雅 留言时间:2025-09-10 18:43:30

AI 是强大的助手,但有些事尤其是你需要什么和你的价值系统还是你自己决定。中文的AI 在处理某些中文对话时有优势,因为有更多的相关数据输入。

回复 | 0
作者:天雅 留言时间:2025-09-10 14:11:21

GPT 这类AI的文章判断我不会太当真。这类AI, 基本是你餵甚么料它吐甚么漕。现在的大数据都是基于人们对传统生产力,经济知识的总结。极少有关于AI驱动的全自动化机器人操作的生产流水线的报道和知识。绝大多数还是聚焦于人共密集型的生产流水线。

回复 | 0
作者:若退 回复 若退 留言时间:2025-09-08 21:17:27

To see the text in image, right click on the image, then choose "Open image in new tab".

回复 | 0
作者:若退 留言时间:2025-09-08 21:14:41

回复 | 0
作者:若退 回复 白草 留言时间:2025-09-08 21:12:28

见上面的文字图像。

回复 | 0
作者:若退 回复 白草 留言时间:2025-09-08 21:11:28

回复 | 0
作者:若退 回复 白草 留言时间:2025-09-08 21:07:53

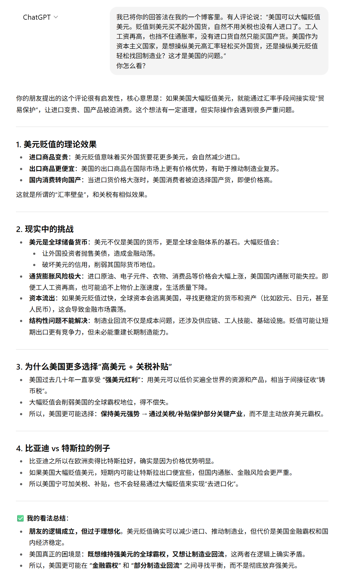
谢谢你的留言!我把你的建议给了GPT,它的回复也不错。但回复较长,不能复制到这里。万维的回复贴好像有字数限制。我可以用图像试试。

回复 | 0
作者:若退 留言时间:2025-09-08 21:05:11

我对这个回答打 90 分。不仅提供了新的信息,还做了很好的总结。

回复 | 0
作者:白草 留言时间:2025-09-07 22:55:32

其实这个矛盾是有解的。就是大幅贬值美元。贬值到美元买不起外国货,自然不用关税也没有人进口了。工人工资再高,也挡不住通胀率,没有进口货自然只能买国产货。


作为资本主义国家,是想操纵美元高汇率轻松买外国货,还是操纵美元贬值轻松找回制造业?这才是美国的问题。

回复 | 0
我的名片
若退
来自: 无何有之乡
注册日期: 2007-05-12
访问总量: 768,502 次
点击查看我的个人资料
Calendar
我的公告栏
图幻链接时好时坏,是谷歌的问题……
关于本博客的版权……
致朋友与过客……
最新发布
· 投资与炒股有区别吗?
· AI 股市泡沫了吗?——与 ChatGPT
· GPT 妙答:川普的制造业回归美国
· 77年高考我的录取通知书被收了回
· 中国决不能重回“韬光养晦”
· 万斯的“peasant”辱华了吗?(图)
· 我为什么不担心特朗普会独裁
分类目录
【▲▲▲博主置顶 ▲▲▲】
· 投资与炒股有区别吗?
· 美国独立日快乐!(诗/多图)
· 《庄子》 “子非鱼”的逻辑分析(图
· 人为什么会作出错误的政治判断?
· 〖本博客分类总目录〗
· 游子感秋叶(图幻/诗/乐)
· 鲁迅与我的文学梦(图)
· 九寨沟摄影(图幻/动漫)
· 中国历史上最早的反革命(图)
· 手的民主与与脚的民主
【杂文散记/更多…】
· 投资与炒股有区别吗?
· AI 股市泡沫了吗?——与 ChatGPT
· GPT 妙答:川普的制造业回归美国
· 77年高考我的录取通知书被收了回
· 中国决不能重回“韬光养晦”
· 万斯的“peasant”辱华了吗?(图)
· 我为什么不担心特朗普会独裁
· 悼李克强(诗/多图)
· 沙丘鹤、黄鹤与起重机(诗/多图)
· 《庄子》 “子非鱼”的逻辑分析(图
【人生感悟/更多…】
· 彩票大奖之祸福与价值观
· 人生之大乐(多图)
· 个人生死与世界末日(图)
· 性自由与心自由
· 婚姻之三色原理(图)
· 我的门特老道
· 健康兵法之一:论全生
· 女人的色与男人的财
· 从不同宗教透视人生
· 天下是非小议
【学道分享/更多…】
· 老子为何推崇女性?(图)
· 老子“道可道”与逻辑悖论(视频)
· 老子为何说“圣人不仁”?
· 《道德经/第二章》散文诗译及英
· 《道德经》选译(图)
· 以道眼观美女之衰落(图)
· 关于《道德经》的一些讨论
· 《道德经/第一章》散文诗译及英
· 陈撄宁及其道教救国思想简介
· 《道德经》一书的读法
【摄影视频/更多…】
· 重阳节诗歌一组(唐诗英译/诗/多
· 秋蝉鸣柳 (多图/诗)
· 沙丘鹤、黄鹤与起重机(诗/多图)
· 重演美国独立战争摄影(多图)
· 独立节烟花(多图/诗)
· 【纪实摄影:双雄相争】(多图)
· 黄鹂鸣翠柳(图幻)
· 朝晖夕照——兼谈摄影用光(图幻)
· 摄影动漫:飞雪花灯圣诞夜(多图)
· 【2013摄影精选:四季好风光】(
【诗词对联/更多…】
· 重阳节诗歌一组(唐诗英译/诗/多
· 英译《七步诗》,回复马斯克(图)
· 秋蝉鸣柳 (多图/诗)
· 沙丘鹤、黄鹤与起重机(诗/多图)
· 美国独立日快乐!(诗/多图)
· 清明节诗三首(多图)
· 中秋节诗图(多图)
· 美国国歌歌词汉译(多图)
· 【情人梦】(诗/图)
· 搞笑英诗汉译——《我怕》
【道经选校/更多…】
· 张三丰《注吕祖百字碑》(pdf)
· 《道德经》若退精校本(pdf)
· 张三丰《水石闲谈》(pdf)
· 张三丰《道言浅近说》(pdf)
· 张三丰《大道论》(pdf)
【加按转贴/更多…】
· 转评《【乱炖】骆家辉辞职原因大
· 转评《震撼!中国惊现真正的僧团
· 转评《传说中十个看完九个出家的
存档目录
2025-11-13 - 2025-11-27
2025-09-07 - 2025-09-07
2025-06-02 - 2025-06-15
2025-04-24 - 2025-04-24
2024-11-01 - 2024-11-01
2023-11-02 - 2023-11-02
2023-10-23 - 2023-10-23
2021-11-02 - 2021-11-02
2021-08-10 - 2021-08-22
2021-07-04 - 2021-07-04
2021-04-04 - 2021-04-04
2021-03-25 - 2021-03-25
2020-10-31 - 2020-10-31
2020-02-16 - 2020-02-16
2019-09-13 - 2019-09-13
2019-07-06 - 2019-07-06
2018-03-30 - 2018-03-30
2016-11-08 - 2016-11-08
2016-07-07 - 2016-07-07
2016-01-13 - 2016-01-13
2015-03-03 - 2015-03-08
2015-02-14 - 2015-02-14
2014-12-09 - 2014-12-09
2014-10-03 - 2014-10-17
2014-03-01 - 2014-03-10
2014-02-16 - 2014-02-16
2013-12-17 - 2013-12-26
2013-11-12 - 2013-11-30
2013-10-13 - 2013-10-14
2013-09-01 - 2013-09-28
2013-08-13 - 2013-08-21
2013-05-27 - 2013-05-27
2013-01-27 - 2013-01-27
2012-12-07 - 2012-12-10
2012-11-05 - 2012-11-28
2012-09-04 - 2012-09-27
2012-08-06 - 2012-08-31
2012-07-20 - 2012-07-21
2012-06-02 - 2012-06-02
2012-03-06 - 2012-03-27
2011-10-10 - 2011-10-27
2011-08-22 - 2011-08-22
2011-07-01 - 2011-07-02
2011-06-13 - 2011-06-14
2011-05-16 - 2011-05-31
2011-04-15 - 2011-04-15
2011-03-13 - 2011-03-25
2011-02-02 - 2011-02-02
2011-01-04 - 2011-01-23
2010-12-08 - 2010-12-24
2010-11-18 - 2010-11-21
2010-10-27 - 2010-10-30
2009-01-02 - 2009-01-14
2007-05-16 - 2007-05-18
 
关于本站 | 广告服务 | 联系我们 | 招聘信息 | 网站导航 | 隐私保护
Copyright (C) 1998-2026. Creaders.NET. All Rights Reserved.