设万维读者为首页 万维读者网 -- 全球华人的精神家园 广告服务 联系我们 关于万维
 
首  页 新  闻 视  频 博  客 论  坛 分类广告 购  物
搜索>> 发表日志 控制面板 个人相册 给我留言
帮助 退出
 
Pascal的博客  
日光之下并无新事;一切历史都是当代史。  
网络日志正文
高福基金写明定点基因重组病毒要干嘛?! 2021-02-21 16:23:44

image.png

image.png


image.png

image.png

image.png

image.png


Image

Image

Image

Image


Image

Image

Image

Image


image.png

image.png


Image


image.png

image.png


Image


Image

Image

Image

image.png

Image

Image

Image

image.png

Image


image.png

Image

Image


image.png


image.png

Image


image.png

image.png

image.png

Image


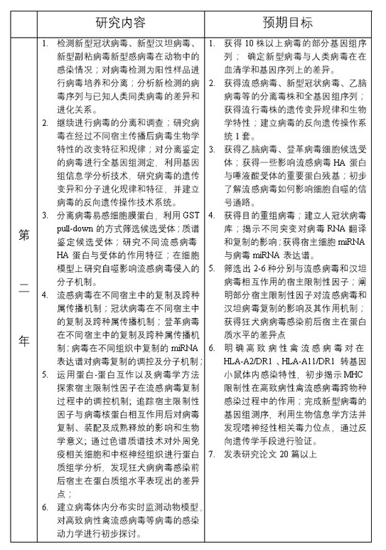
http://www.chinacdc.cn/gwswxx/ghc

/201906/t20190620_203469.html


image.png

image.png

https://blog.creaders.net/u/8994/202102/397299.html


image.png


image.png


image.png


image.png

image.pngimage.png


image.png


image.png

image.png



image.png


http://www.81.cn/jfjbmap/content/

2017-11/10/content_191540.htm


image.png



image.png

image.png

          image.png

image.png

image.png

image.png

  

    image.png



image.png


image.png


https://drive.google.com/file/

d/1ADB2jDpZ1okiXNFCnOxLIh3jVj

_-4GKQ/view



image.png

image.png


image.png




~~~~~~~~~~~~~~~~~~~~~~~~~~~~~~~~


第二,“种族灭绝”在加拿大、美国、澳大利亚等国是曾经现实

存在的事实。19世纪70年代,加拿大政府将同化原住民列入官方

议程,公开宣扬“扼杀印第安血统从他们的孩子开始”,通过设立

寄宿学校,对原住民实施文化灭绝政策。原住民学龄儿童被强行

带离家庭,被迫改信基督教、学习英语。


据不完全统计,有超过15万原住民儿童被迫送入学校,


image.png


Incomplete statistics show over 150,000 indigenous 

children were sent to such schools, 


image.png


加政府历年来对原住民群体犯下的罪行,包括剥夺原住民土地、资源、同化其语言和传统文化等,导致抑郁症、吸毒、酗酒、自杀、犯罪在原住民中发生的比例远远高于其他种族。加拿大监狱中原住民犯人占犯人总数的60%。加拿大原住民妇女和儿童被谋杀和失踪的概率是加拿大其他人口群体的12倍,是白人妇女的16倍。


  美国在建国后近百年时间里,通过西进运动大肆驱逐、杀戮印第安人。美国印第安人口从500万减至25万,只有原来的不到二十分之一。近年来美国以所谓反恐和人权为由,在伊拉克、叙利亚、利比亚、阿富汗等国挑起战乱,造成数以百万计无辜民众伤亡,而这些遭殃的国家无一例外都是穆斯林国家。

  澳大利亚曾推行臭名昭著的“白澳政策”,对土著居民实施灭绝,将10万土著儿童强行带离家庭,令多少土著家庭骨肉分离、肝肠寸断,被“偷走的一代”造成的永久伤痛至今仍然在澳大利亚社会能够清晰地感受到。

  这些历史和事实,如果不是有关国家有些人一而再、再而三地忽略自己的问题而对他国进行无端指责,也许人们不会再去想起。对于这些国家少数族裔的血泪史,我不知道刚才你提到的那些加、美、澳政客们有什么说法?要谴责吗?


             image.png

image.png

image.png


image.png

image.png

image.png


https://www.fmprc.gov.cn/web/wjdt

_674879/fyrbt_674889/t1855121.shtml


https://www.fmprc.gov.cn/mfa_eng/

xwfw_665399/s2510_665401/2511

_665403/t1855189.shtml



image.png

             image.png

https://www.youtube.com/watch?v=0Bj4LrG2_-8


image.png


In Canada, the Indian residential school system[nb 1] was a network of boarding schools for Indigenous peoples.[nb 2] The network was funded by the Canadian government's Department of Indian Affairs and administered by Christian churches. The school system was created for the purpose of removing Indigenous children from the influence of their own culture and assimilating them into the dominant Canadian culture, "to kill the Indian in the child." 


Over the course of the system's more than hundred-year existence, about 30 percent of Indigenous children (around 150,000) were placed in residential schools nationally.[3][4]:2–3


 The number of school-related deaths

 remains unknown due to an incomplete

 historical record, though estimates

 range from 3,200 to upwards of 6,000.


image.png

image.png


https://en.wikipedia.org/wiki/Canad

ian_Indian_residential_school_

system#cite_note-Tasker-7


The goal of the schools was to “kill the Indian in the child” 

but sometimes the child themselves died - 6,000 of the

150,000 who attended the schools between the 1870s and

1996 died or disappeared. The numbers are not precise

because neither the schools, the churches that managed 

the schools, nor the Indian agents kept accurate records.


image.png


https://www.ictinc.ca/blog/the-indian-

act-residential-schools-and-

tuberculosis-cover-

up#:~:text=But%20when%20they%20

took%20the,and%201996%20died%20

or%20disappeared.


image.png


image.png

image.png


image.png

image.png


image.png


image.png


https://www.thecanadianencyclopedia.

ca/en/article/residential-schools


image.png

  image.png

image.png

image.png

image.png

image.png

image.png

image.png

image.png

image.png

image.png

image.png

image.png

image.png

image.png

image.png

A black and white photo of 13 of the young Indigenous hostesses from across Canada for the Indian Pavilion at EXPO '67. Nine stand in the back row and four are seated in the front row. photo credit: United Church of Canada Pacific Mountain Region Archives


浏览(1463) (2) 评论(0)
发表评论
我的名片
Pascal
注册日期: 2014-10-22
访问总量: 11,696,708 次
点击查看我的个人资料
Calendar
最新发布
· 国家安全部不在海外发通缉却天天
· 今有美国中年最听组织呼召.自豪
· 挺俄灭乌特派员慈父亲爹普京麾下
· 港记嚣张反华恶毒提问小平高翻高
· 印度太可怕了.地球100污染之最城
· 境内首席经济学家林毅夫:2026年
· 传播中共中央媒体传播英雄正义正
分类目录
【他山之石】
· 国家安全部不在海外发通缉却天天
· 今有美国中年最听组织呼召.自豪
· 挺俄灭乌特派员慈父亲爹普京麾下
· 港记嚣张反华恶毒提问小平高翻高
· 印度太可怕了.地球100污染之最城
· 境内首席经济学家林毅夫:2026年
· 传播中共中央媒体传播英雄正义正
· 立刻举报卖国贼崔永元造谣普京远
· 认普做亲爹特派员今日自豪不已.
· 酷爱疫苗最爱镰刀义士福音.美国
存档目录
2026-05-01 - 2026-05-27
2026-04-01 - 2026-04-30
2026-03-01 - 2026-03-31
2026-02-01 - 2026-02-28
2026-01-01 - 2026-01-31
2025-12-01 - 2025-12-31
2025-11-01 - 2025-11-30
2025-10-01 - 2025-10-31
2025-09-01 - 2025-09-30
2025-08-01 - 2025-08-31
2025-07-01 - 2025-07-31
2025-06-01 - 2025-06-30
2025-05-01 - 2025-05-31
2025-04-01 - 2025-04-30
2025-03-01 - 2025-03-31
2025-02-02 - 2025-02-28
2025-01-01 - 2025-01-31
2024-12-01 - 2024-12-31
2024-11-01 - 2024-11-30
2024-10-01 - 2024-10-31
2024-09-01 - 2024-09-30
2024-08-01 - 2024-08-31
2024-07-01 - 2024-07-31
2024-06-01 - 2024-06-30
2024-05-01 - 2024-05-31
2024-04-01 - 2024-04-30
2024-03-01 - 2024-03-31
2024-02-01 - 2024-02-29
2024-01-01 - 2024-01-31
2023-12-01 - 2023-12-31
2023-11-01 - 2023-11-30
2023-10-01 - 2023-10-31
2023-09-01 - 2023-09-30
2023-08-01 - 2023-08-31
2023-07-01 - 2023-07-31
2023-06-01 - 2023-06-30
2023-05-01 - 2023-05-31
2023-04-01 - 2023-04-30
2023-03-01 - 2023-03-31
2023-02-01 - 2023-02-28
2023-01-01 - 2023-01-31
2022-12-01 - 2022-12-31
2022-11-01 - 2022-11-30
2022-10-01 - 2022-10-31
2022-09-01 - 2022-09-29
2022-08-01 - 2022-08-31
2022-07-01 - 2022-07-31
2022-06-01 - 2022-06-30
2022-05-01 - 2022-05-31
2022-04-02 - 2022-04-29
2022-03-01 - 2022-03-31
2022-02-01 - 2022-02-28
2022-01-01 - 2022-01-31
2021-12-01 - 2021-12-31
2021-11-01 - 2021-11-30
2021-10-01 - 2021-10-31
2021-09-01 - 2021-09-30
2021-08-01 - 2021-08-31
2021-07-01 - 2021-07-31
2021-06-01 - 2021-06-30
2021-05-01 - 2021-05-31
2021-04-01 - 2021-04-30
2021-03-01 - 2021-03-31
2021-02-01 - 2021-02-28
2021-01-01 - 2021-01-31
2020-12-01 - 2020-12-31
2020-11-01 - 2020-11-30
2020-10-01 - 2020-10-31
2020-09-01 - 2020-09-30
2020-08-01 - 2020-08-31
2020-07-01 - 2020-07-31
2020-06-01 - 2020-06-30
2020-05-01 - 2020-05-31
2020-04-01 - 2020-04-30
2020-03-02 - 2020-03-31
2020-02-01 - 2020-02-29
2020-01-01 - 2020-01-31
2019-12-01 - 2019-12-31
2019-11-01 - 2019-11-30
2019-10-01 - 2019-10-31
2019-09-01 - 2019-09-30
2019-08-01 - 2019-08-31
2019-07-01 - 2019-07-31
2019-06-01 - 2019-06-30
2019-05-01 - 2019-05-30
2019-04-01 - 2019-04-30
2019-03-01 - 2019-03-31
2019-02-01 - 2019-02-28
2019-01-02 - 2019-01-31
2018-12-01 - 2018-12-31
2018-11-01 - 2018-11-30
2018-10-01 - 2018-10-31
2018-09-02 - 2018-09-24
2018-08-01 - 2018-08-31
2018-07-04 - 2018-07-31
2018-06-01 - 2018-06-30
2018-05-01 - 2018-05-31
2018-04-01 - 2018-04-30
2018-03-02 - 2018-03-31
2018-02-01 - 2018-02-28
2018-01-10 - 2018-01-30
2017-11-01 - 2017-11-30
2017-10-01 - 2017-10-30
2017-09-22 - 2017-09-29
2017-08-02 - 2017-08-30
2017-07-01 - 2017-07-31
2017-06-02 - 2017-06-30
2017-05-02 - 2017-05-30
2017-04-01 - 2017-04-29
2017-03-01 - 2017-03-31
2017-02-02 - 2017-02-28
2017-01-02 - 2017-01-31
2016-12-03 - 2016-12-30
2016-11-05 - 2016-11-28
2016-10-01 - 2016-10-29
2016-09-01 - 2016-09-29
2016-08-01 - 2016-08-30
2016-07-01 - 2016-07-31
2016-06-02 - 2016-06-30
2016-05-01 - 2016-05-27
2016-04-01 - 2016-04-30
2016-03-01 - 2016-03-31
2016-02-04 - 2016-02-28
2016-01-01 - 2016-01-28
2015-12-03 - 2015-12-31
2015-11-03 - 2015-11-29
2015-10-02 - 2015-10-30
2015-09-10 - 2015-09-28
2015-08-02 - 2015-08-31
2015-07-01 - 2015-07-28
2015-06-02 - 2015-06-30
2015-05-01 - 2015-05-31
2015-04-02 - 2015-04-29
2015-03-02 - 2015-03-31
2015-02-02 - 2015-02-27
2015-01-03 - 2015-01-31
2014-12-01 - 2014-12-31
2014-11-01 - 2014-11-30
2014-10-26 - 2014-10-31
 
关于本站 | 广告服务 | 联系我们 | 招聘信息 | 网站导航 | 隐私保护
Copyright (C) 1998-2026. Creaders.NET. All Rights Reserved.