












点击链接,验明出处:
https://gettr.com/post/phw0q11cfa


长达三小时视频: https://gtv.org/video/id=619fa524e85d226ebcb43ce2


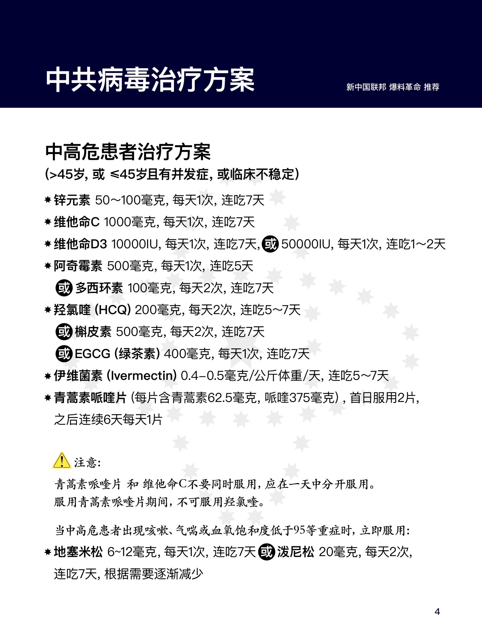
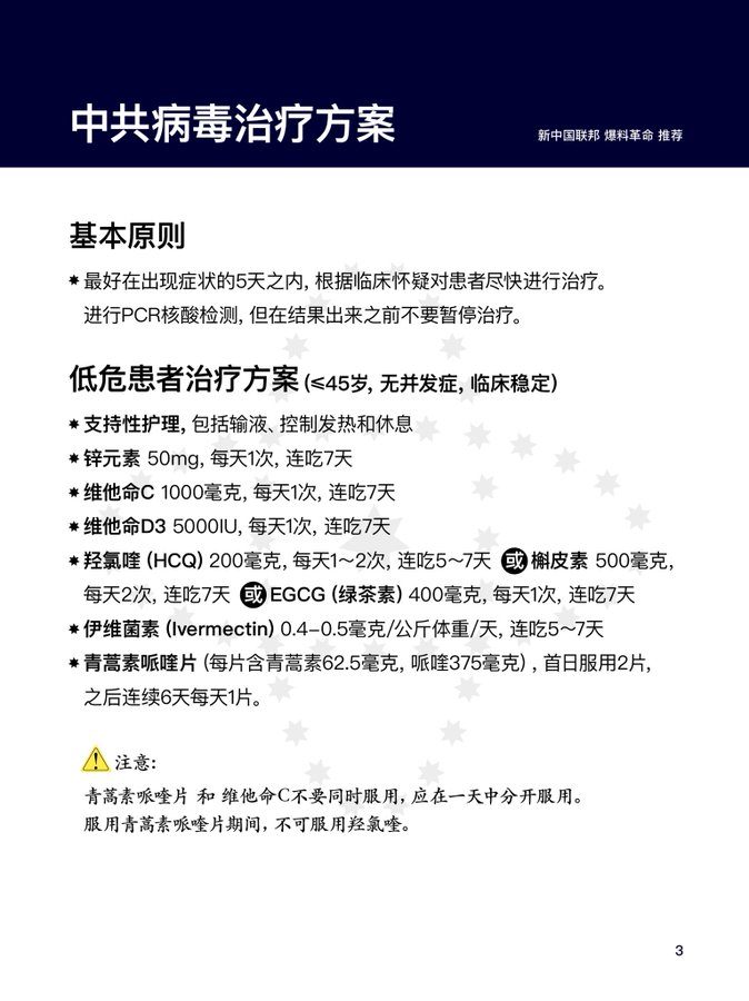
免疫力调节剂是病毒解药?郭文贵先生早前在直播中爆料了新冠病毒 COVID-19 的解药基础成分:青蒿素,对治愈染疫者有显著效用。经过爆料革命长时间的追踪,发掘到包括羟氯喹、阿奇霉素、地塞米松、青蒿素在内的一系列“免疫力调节药物”,配合适当的用药方案及剂量,可以抵御新冠病毒 COVID-19 的威胁。 目前,全球因紧急授权使用未经研发完成的疫苗死亡率,已经超越了因感染新冠病毒的死亡率。可惜,各国政府在推进全民疫苗接种问题上,未现任何放缓迹象。 这种情况下,我们唯有继续追寻,力求为揭开解药之谜而找到更多蛛丝马迹。 
青蒿素及衍生物是中共“神药”?经台湾宝岛农场砖家团队调查发现,2007年,一项由天津市科委资助的研究“利用基因芯片检测青蒿琥酯作用于K562细胞的基因表达情形”指出:K562是造成白血病的主要原因。K562细胞及其他癌细胞都具有 Aurora 激酶过多导致细胞分裂时不受控制,从而导致癌症难以被抑制的特性。 
因此,中国人民警察部队研究所在研究青蒿琥酯作用机理时,发现青蒿琥酯于K562细胞的基因表达,可诱导K562细胞凋亡,从而抑制癌细胞恶化。(中国人民武装警察部队学院于2019年05月更名为中国人民警察大学) 发表该项研究的主要人员“陈立军、姚丽、靳秋月、谢红、呼文亮”一直长期研究青蒿素及其衍生物对癌症的作用。 郭文贵先生过去曾透漏过,中共已经找到神药可以治疗“爱滋、肾病、白血病、癌症、糖尿病、红斑性狼疮”等疾病,经交叉比对后,广州中医药大学长时间针对“青蒿素、青蒿琥酯及相关衍生化合物”进行抑制癌症、白血病、爱滋及糖尿病的实验。 因此,我们认为,由中国科学家屠呦呦发现,并在2015年获得诺贝尔奖的青蒿素及其衍生物极有可能是郭先生口中所指的中共“神药”。 延伸阅读:青蒿素-哌喹相关实验研究 参考文献:基因芯片技术分析青蒿琥酯抑癌作用机制 https://gnews.org/zh-hans/1507902/ 
打了疫苗後,人們都比較迷茫,到底身體有了那些變化?風險在哪裡? 香草山農場《醫療衛生》組醫生戰友們建議做以下三項檢測: 凝血五項檢驗:包含D-二聚體和其他凝血功能指標, 排除血栓的風險。
心肌酶譜( 心酵素) 的檢查:排除心肌炎/心包炎的風險。
免疫系統細胞功能檢查:CD淋巴細胞(CD4+T、CD8+T)、自然殺傷細胞(natural killer cell,NK)、中性粒細胞,檢測免疫系統損害問題。
衷心感謝美國香草山醫療部戰友們和香草山《醫學視角》節目的嘉賓們,歡迎戰友們去訂閱他們的節目《MOS TALK香草山訪談》,關注《醫學視角》每週日的節目。 https://gnews.org/zh-hant/1591225/

https://gtv.org/video/id=61631739304e992109b31ef6


 



https://baike.baidu.com/item/%E9%9D%92%E8%92%BF%E7%B4%A0/1961334?fr=aladdin










https://blog.creaders.net/user_blog_diary.php?did=NDE5Nzgx








https://ketogenicinfo.com/natto-health-benefits/




https://covid19criticalcare.com/ivermectin-in-covid-19/how-to-get-ivermectin/









https://www.thegatewaypundit.com/2021/11/report-fully-vaccinated-account-81-covid-deaths-uk/

https://gettr.com/user/adelin
瞎话从年头编到年尾



https://twitter.com/HimalayaAthena1/status/1464823578814156801 天呐!世界人民 让组织奚落成了傻逼?!




|