设万维读者为首页 万维读者网 -- 全球华人的精神家园 广告服务 联系我们 关于万维
 
首  页 新  闻 视  频 博  客 论  坛 分类广告 购  物
搜索>> 发表日志 控制面板 个人相册 给我留言
帮助 退出
 
Pascal的博客  
日光之下并无新事;一切历史都是当代史。  
网络日志正文
CNN再次激情赞美伟大疫苗救了3百万美国人命.死不打苗易出车祸 2022-12-14 18:28:48

image.png 


image.png


image.png


image.png


image.png


image.png


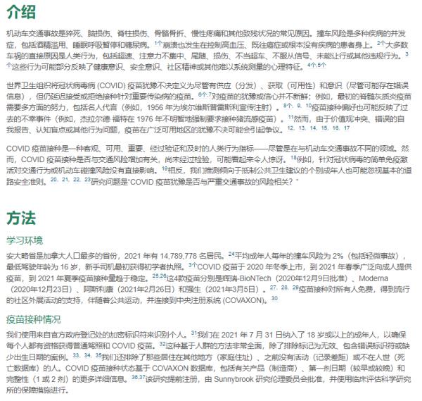
 Covid-19 vaccines have saved millions of lives in the United

 States since the first shot was administered in December

 2020, and the unvaccinated are still far more likely to be

 hospitalized or die than people who are vaccinated with at

 least two doses of the Moderna or Pfizer/BioNTech mRNA

 vaccines or a single dose of the Johnson & Johnson vaccine.




image.pngimage.png 

image.png



Image


image.png

image.png


image.png


image.png

https://www.amjmed.com/article/S0002-9343(22)00822-1/fulltext#%20



image.png

image.png


Image





image.png

 image.png


image.png


image.png




image.png


 新冠疫苗至少杀死了750,000美国人


image.png


image.png


image.png


https://stevekirsch.substack.com/p/latest-survey-shows-the-covid-vaccines


image.png


image.png


image.png


https://blog.creaders.net/user_blog_diary.php?did=NDQ2MjMx



image.png


image.png


https://blog.creaders.net/u/8994/202208/442030.html



image.png






Image


image.png


  image.png


Image


image.png






image.png


image.png


https://gettr.com/comment/c1mmtas1e7b


image.png


image.png


image.png


http://file:///C:/Users/Windows/Downloads/PD20221214%20(1).pdf



image.png


https://twitter.com/james89649999/status/1603262968694611968




image.png


image.png


image.png


image.png


image.png


image.png


image.png


image.png


image.png


image.png



image.png



Image


Image


image.png






image.png




Image



image.png

image.png

image.png


image.png


image.png




浏览(2501) (1) 评论(1)
发表评论
文章评论
作者:FreeHiker 留言时间:2022-12-15 16:33:05

敢情方艙就是放病毒的艙,不毒不是非人黨,量小了忠誠不絕對。

回复 | 0
我的名片
Pascal
注册日期: 2014-10-22
访问总量: 11,687,858 次
点击查看我的个人资料
Calendar
最新发布
· 挺俄灭乌特派员慈父亲爹普京麾下
· 港记嚣张反华恶毒提问小平高翻高
· 印度太可怕了.地球100污染之最城
· 境内首席经济学家林毅夫:2026年
· 传播中共中央媒体传播英雄正义正
· 立刻举报卖国贼崔永元造谣普京远
· 认普做亲爹特派员今日自豪不已.
分类目录
【他山之石】
· 挺俄灭乌特派员慈父亲爹普京麾下
· 港记嚣张反华恶毒提问小平高翻高
· 印度太可怕了.地球100污染之最城
· 境内首席经济学家林毅夫:2026年
· 传播中共中央媒体传播英雄正义正
· 立刻举报卖国贼崔永元造谣普京远
· 认普做亲爹特派员今日自豪不已.
· 酷爱疫苗最爱镰刀义士福音.美国
· 我的亲爹俄啊.万维挺普灭泽孩儿
· 死不打苗被开除美军资深飞行员已
存档目录
2026-05-01 - 2026-05-25
2026-04-01 - 2026-04-30
2026-03-01 - 2026-03-31
2026-02-01 - 2026-02-28
2026-01-01 - 2026-01-31
2025-12-01 - 2025-12-31
2025-11-01 - 2025-11-30
2025-10-01 - 2025-10-31
2025-09-01 - 2025-09-30
2025-08-01 - 2025-08-31
2025-07-01 - 2025-07-31
2025-06-01 - 2025-06-30
2025-05-01 - 2025-05-31
2025-04-01 - 2025-04-30
2025-03-01 - 2025-03-31
2025-02-02 - 2025-02-28
2025-01-01 - 2025-01-31
2024-12-01 - 2024-12-31
2024-11-01 - 2024-11-30
2024-10-01 - 2024-10-31
2024-09-01 - 2024-09-30
2024-08-01 - 2024-08-31
2024-07-01 - 2024-07-31
2024-06-01 - 2024-06-30
2024-05-01 - 2024-05-31
2024-04-01 - 2024-04-30
2024-03-01 - 2024-03-31
2024-02-01 - 2024-02-29
2024-01-01 - 2024-01-31
2023-12-01 - 2023-12-31
2023-11-01 - 2023-11-30
2023-10-01 - 2023-10-31
2023-09-01 - 2023-09-30
2023-08-01 - 2023-08-31
2023-07-01 - 2023-07-31
2023-06-01 - 2023-06-30
2023-05-01 - 2023-05-31
2023-04-01 - 2023-04-30
2023-03-01 - 2023-03-31
2023-02-01 - 2023-02-28
2023-01-01 - 2023-01-31
2022-12-01 - 2022-12-31
2022-11-01 - 2022-11-30
2022-10-01 - 2022-10-31
2022-09-01 - 2022-09-29
2022-08-01 - 2022-08-31
2022-07-01 - 2022-07-31
2022-06-01 - 2022-06-30
2022-05-01 - 2022-05-31
2022-04-02 - 2022-04-29
2022-03-01 - 2022-03-31
2022-02-01 - 2022-02-28
2022-01-01 - 2022-01-31
2021-12-01 - 2021-12-31
2021-11-01 - 2021-11-30
2021-10-01 - 2021-10-31
2021-09-01 - 2021-09-30
2021-08-01 - 2021-08-31
2021-07-01 - 2021-07-31
2021-06-01 - 2021-06-30
2021-05-01 - 2021-05-31
2021-04-01 - 2021-04-30
2021-03-01 - 2021-03-31
2021-02-01 - 2021-02-28
2021-01-01 - 2021-01-31
2020-12-01 - 2020-12-31
2020-11-01 - 2020-11-30
2020-10-01 - 2020-10-31
2020-09-01 - 2020-09-30
2020-08-01 - 2020-08-31
2020-07-01 - 2020-07-31
2020-06-01 - 2020-06-30
2020-05-01 - 2020-05-31
2020-04-01 - 2020-04-30
2020-03-02 - 2020-03-31
2020-02-01 - 2020-02-29
2020-01-01 - 2020-01-31
2019-12-01 - 2019-12-31
2019-11-01 - 2019-11-30
2019-10-01 - 2019-10-31
2019-09-01 - 2019-09-30
2019-08-01 - 2019-08-31
2019-07-01 - 2019-07-31
2019-06-01 - 2019-06-30
2019-05-01 - 2019-05-30
2019-04-01 - 2019-04-30
2019-03-01 - 2019-03-31
2019-02-01 - 2019-02-28
2019-01-02 - 2019-01-31
2018-12-01 - 2018-12-31
2018-11-01 - 2018-11-30
2018-10-01 - 2018-10-31
2018-09-02 - 2018-09-24
2018-08-01 - 2018-08-31
2018-07-04 - 2018-07-31
2018-06-01 - 2018-06-30
2018-05-01 - 2018-05-31
2018-04-01 - 2018-04-30
2018-03-02 - 2018-03-31
2018-02-01 - 2018-02-28
2018-01-10 - 2018-01-30
2017-11-01 - 2017-11-30
2017-10-01 - 2017-10-30
2017-09-22 - 2017-09-29
2017-08-02 - 2017-08-30
2017-07-01 - 2017-07-31
2017-06-02 - 2017-06-30
2017-05-02 - 2017-05-30
2017-04-01 - 2017-04-29
2017-03-01 - 2017-03-31
2017-02-02 - 2017-02-28
2017-01-02 - 2017-01-31
2016-12-03 - 2016-12-30
2016-11-05 - 2016-11-28
2016-10-01 - 2016-10-29
2016-09-01 - 2016-09-29
2016-08-01 - 2016-08-30
2016-07-01 - 2016-07-31
2016-06-02 - 2016-06-30
2016-05-01 - 2016-05-27
2016-04-01 - 2016-04-30
2016-03-01 - 2016-03-31
2016-02-04 - 2016-02-28
2016-01-01 - 2016-01-28
2015-12-03 - 2015-12-31
2015-11-03 - 2015-11-29
2015-10-02 - 2015-10-30
2015-09-10 - 2015-09-28
2015-08-02 - 2015-08-31
2015-07-01 - 2015-07-28
2015-06-02 - 2015-06-30
2015-05-01 - 2015-05-31
2015-04-02 - 2015-04-29
2015-03-02 - 2015-03-31
2015-02-02 - 2015-02-27
2015-01-03 - 2015-01-31
2014-12-01 - 2014-12-31
2014-11-01 - 2014-11-30
2014-10-26 - 2014-10-31
 
关于本站 | 广告服务 | 联系我们 | 招聘信息 | 网站导航 | 隐私保护
Copyright (C) 1998-2026. Creaders.NET. All Rights Reserved.