美國突然喊停,真的是為了和平嗎?特朗普高舉的橄欖枝下,到底藏着多少刀?經過幾天的發酵,信息的披露,終於看明白了,美國這次的“急剎車”,背後是三個必須說的清楚、理得透徹的算計。伊朗若看不清,接下來怕是凶多吉少!
大爭之世,波譎雲詭,中東這盤大棋,每一步都牽一髮而動全身!
就在幾天前,一場讓人提心弔膽的中東大戰,在距離最後期限不到90分鐘時突然來了個“大反轉”——美國總統特朗普緊急叫停了對伊朗的轟炸與空襲。美伊雙方同時鬆口,宣布同意在接下來兩周暫時停火。
消息一出,全球金融市場瞬間鬆了一口氣,美油更是一度暴跌19%。多國政要奔走相賀,仿佛和平就在眼前。
但我在看過了這幾天的信息發酵和各方反應之後,心裡是越看越清晰。這哪裡是奔着和平去的談判?這分明就是一場精心算計的“緩兵之計”。美國人葫蘆里到底賣的什麼藥?經過幾天信息的不斷釋放,占豪認為,美國這次突然尋求停火,主要目的有三個。咱們今天就來把這層窗戶紙捅破,讓伊朗和關心時政的戰友們看清楚,這背後到底藏着什麼毒計!
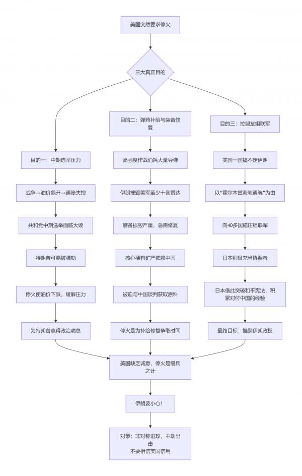
一、高油價即將壓垮中期選舉,特朗普不得不踩剎車
美國停火的第一個目的,也是最緊迫、最核心的原因,就是即將到來的中期選舉。
對特朗普來說,2026年的中期選舉,是他政治生涯的又一次生死大考。一旦共和黨在國會大敗,接下來等着他的可能就是民主黨更加猛烈的攻擊,甚至是不死不休的彈劾。如今油價高企帶來的巨大通脹壓力,就是決定選舉走向的那根最敏感的神經。
我們來看數據:由於伊朗掐住了霍爾木茲海峽這條全球能源運輸的咽喉要道,開戰前布倫特原油還在每桶70美元附近徘徊,開戰後直接飆漲突破110美元。停火消息發布前,美原油價格已經極度逼近每桶120美元大關。如果戰事進一步擴大,伊朗全面反擊海灣國家,油價在短期內衝破150美元,絕非危言聳聽。
150美元的油價意味着什麼?意味着美國民眾在加油站要為每加侖汽油付出超過一倍的高價,意味着物流成本飆升、生活成本暴漲、通貨膨脹徹底失控。對於在基層拉票的共和黨來說,這簡直就是一把架在脖子上的鈍刀。
所以,停火消息一出,布倫特原油現貨價格直接回跌了19.75美元,一腳從懸崖邊踩了回來。這就是為什麼共和黨內部在對停火表示“慶賀”的同時,有見識的資深人士依然發出警告——戰爭帶來的生活成本焦慮,正在腐蝕共和黨的票倉。共和黨甚至已經在佛羅里達州的“後院”意外丟掉了一個關鍵的眾議院席位,多名共和黨高層對11月的中期選情變得憂心忡忡。
說到底,特朗普停火,不是因為他心軟了,而是因為他怕了。怕油價衝垮自己的中期選舉大本營,怕民主黨抓住這個機會翻盤。但請注意,這僅僅是“暫停”,特朗普推倒伊朗政權的戰略目標,從沒動搖過!下面是邏輯圖供戰友們參考。 
二、美國導彈庫存告急,雷達系統損毀,美國急需“中國稀土”救命
美國停火的第二個目的,說出來可能有點丟臉,但卻是擺在桌面上的殘酷事實——在一個多月的猛烈交手之後,美國在中東的家底兒,快被打穿了!
軍事裝備的消耗與損毀,遠比美國官方輕描淡寫的表述嚴重得多。據《金融時報》披露,伊朗在戰事中採取了極其聰明的“不對稱打擊”策略,不跟美軍硬碰硬,而是優先打擊部署在中東的雷達和通信系統。
這一招釜底抽薪打得美軍非常難受。打擊雷達基礎設施,讓美軍難以準確辨別和攔截伊朗後續的導彈攻擊,整個區域防禦網出現了巨大的漏洞。據不完全統計,美軍至少已有十套以上用於反導的高精尖雷達系統遭到伊朗導彈襲擊,損毀嚴重,有的造價甚至接近5億美元。更雪上加霜的是,有一架價值高達7億美元的E-3“哨兵”預警機以及多架F-15E戰鬥機在交火中被毀。英國方面估算,美國在伊朗戰事中,日均“燒錢”高達5億美元。
如今,美軍在中東的防禦體系已經變得千瘡百孔。為了修復這些被炸毀的雷達系統,美國必須緊急補充生產導彈和修復電子設備。然而,在這個節骨眼上,美國人遇到了一個致命的技術短板——他們缺乏用於製造精密導彈和先進雷達核心部件的稀有礦產。
要命的是,這些關鍵資源的供應鏈,繞不開中國。美國的軍事工業其實已經到了一種“缺糧”的狀態,他們現在正在放低姿態與中國談判,試圖獲取相關稀有礦產,以修復被重創的裝備。這一細節,足以證明美國如今的軍事“疲態”。他們現在要的是喘息,是時間,讓他們好把被打碎牙咽進肚子裡,悄悄補好鎧甲,再回來咬人。如果伊朗這個時候天真地以為美國人想休戰,那就大錯特錯了! 
三、美國想拉攏四十國聯盟對付伊朗,日本成了關鍵“棋子”
美國停火的第三個目的,也是最陰險、最危險的一步棋——要把盟友全部拉下水,組建“四十國聯軍”來圍毆伊朗。
仗打了一個多月,美國才發現自己根本搞不定。當初打伊拉克還能拉着“意願聯盟”一起上,可這次面對實力不俗的伊朗,英法德這些傳統盟友,在戰爭初期雖然象徵性地發了個要參與的聲明,但很快因為擔心局勢失控、戰事不順而紛紛退縮了。這讓美國極其惱火。
於是,特朗普政府現在的計劃是,利用停火的這兩周窗口期,瘋狂向北約盟友施壓,尤其是向歐盟施壓。他們找到了一個絕佳的政治切入點——霍爾木茲海峽的通航權。美國、英國、法國、德國、意大利、荷蘭以及日本等七國,已經發表聯合聲明,譴責伊朗“事實性封鎖霍爾木茲海峽”,並聲稱要採取“適當行動”。美國的目的很明顯,就是要把確保霍爾木茲海峽航行安全這個議題,變成捆綁盟友的繩索,所謂“攢雞毛湊撣子”,一點點把大家都拉下水,最後湊成一把大掃帚,一起把伊朗“掃平”。 
在這個過程中,日本扮演了一個極其微妙且危險的角色。日本的能源進口嚴重依賴霍爾木茲海峽,因此表現得比任何國家都積極。日本首相高市早苗不僅在停火協議公布後火速與伊朗總統通電話,要求伊朗確保船舶安全通行,外相茂木敏充更是放風,一旦停火,日本可能派出自衛隊前往霍爾木茲海峽進行掃雷作業。
日本之所以如此積極,表面上看是為了保障本國的能源生命線,但往深了看,日本是在押注。他們想借中東亂局之機,突破和平憲法對自衛隊海外行動的限制,向西方世界展現“價值觀盟友”的姿態。更深一層,日本是想通過深度介入西方在中東的軍事協調體系,為自己未來在東亞地緣博弈中“拉幫結派”、配合美國圍堵中國,積累經驗和資本。
因此,戰友們必須看明白,美國拉盟友不是目的,攢雞毛湊撣子、搞死伊朗才是目的。所謂的停火,不過是暴風雨前最後的寧靜。
四、美國信用破產,伊朗千萬不要上當
分析到這裡,結論已經呼之欲出了。美國這所謂的“停火”與“談判”,根本就是缺乏誠意、充滿欺詐的陷阱。這一點,從特朗普政府在外交上的反覆無常就能看得一清二楚。
就在停火前,美國最初是答應把伊朗提出的“十點方案”作為停火和談判的基礎。然而,伊朗剛一答應停火,美國立刻就變了臉。副總統萬斯甚至直接跳出來說伊朗提出的“十條”就是AI生成的垃圾,已經被扔進了垃圾桶。更離譜的是,美國提出的所謂“15點計劃”,幾乎沿用了去年5月的舊條款,內容嚴重滯後於當前局勢,其誠意和可行性備受國際輿論質疑。
伊朗外長說得極其透徹,在與美國人談判的經歷上,伊朗有着非常“慘痛的教訓”。在過去的8個月裡,伊朗就已經經歷了兩次在談判期間被突襲的遭遇。美國外交的信用,早就破產了。
最令人心驚膽戰的是,就在停火的背後,美國對伊朗領導層的物理清除行動一刻都沒有停止。美國國務院通過所謂的“正義懸賞計劃”,公開懸賞1000萬美元徵集伊朗新任最高領袖以及其他九名高級軍政官員的行蹤線索。這跟當年懸賞捉拿本·拉登的手法如出一轍。這足以說明,但凡美國人抓住一點機會,他們依然會毫不猶豫地採取斬首戰術,徹底摧毀伊朗的領導核心。
因此,我在這裡必須鄭重警告伊朗,不要相信美國人的任何一句話!此時此刻,僅僅考慮防守已經不是上策,任由敵人從容調動數十國聯軍更是在自掘墳墓。伊朗現在真正應該做的,是如何利用手裡非對稱打擊的王牌,由被動防守轉為主動出擊,用更低成本的攻擊手段,比如通過代理人武裝、無人機打擊、切斷能源通道等方式,在美軍重新集結之前,在談判桌上拿到最硬的籌碼。
小心小心再小心,謹慎謹慎再謹慎,突破突破再突破!對伊朗來說,這是一場不是你死就是我活的殘酷博弈。對美國,丟掉幻想,準備鬥爭!
|