设万维读者为首页 万维读者网 -- 全球华人的精神家园 广告服务 联系我们 关于万维
 
首  页 新  闻 视  频 博  客 论  坛 分类广告 购  物
搜索>> 发表日志 控制面板 个人相册 给我留言
帮助 退出
东田枫叶的博客  
邪恶之所以横行,乃善良沉默所至;正义之所以不张,乃司法不公因果。  
https://blog.creaders.net/u/24561/ > 复制 > 收藏本页
网络日志正文
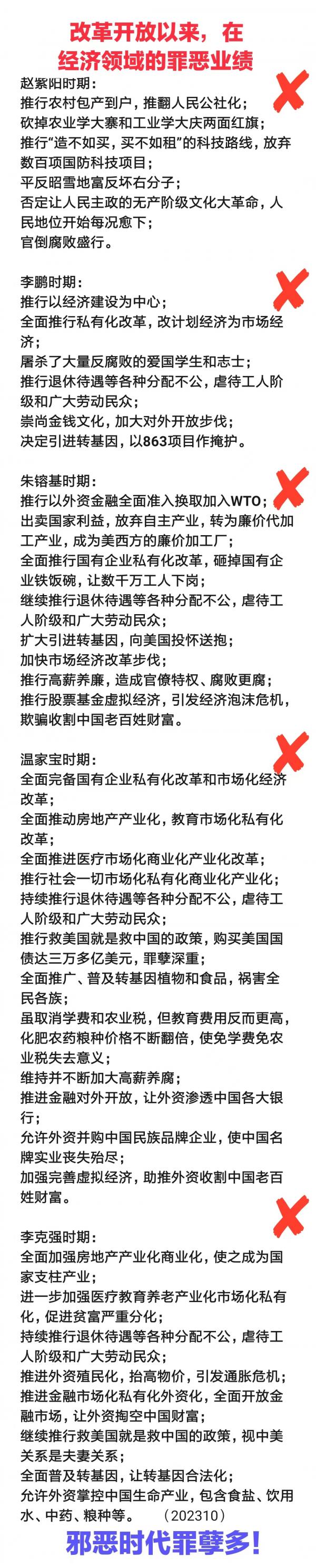
重温邓右党伪共集团朱镕基、温帝、李克强们如何“温水煮青蛙”式祸国殃民而驱民盲流国 2023-11-04 09:54:14

993c9e063c91cae2f0e44fbe4c25b1d4 (2).JPG



浏览(1831) (2) 评论(0)
发表评论
我的名片
东田枫叶
注册日期: 2021-09-10
访问总量: 1,648,624 次
点击查看我的个人资料
Calendar
最新发布
· 透视如下这一国内庭审现场中:司
· 透视反毛公知正改换以反话正说而
· 【转帖】 我最后的忧思 一一 毛
· 两害相权取其轻:俄乌之仗,即便
· 法理政纲客观论证徐勤先抗命“六
· 中国自主研制航发之成功在望客观
· 有意思:非议、丑化江青涉罪未果
分类目录
【南海篇】
· 邓投降卖国性“搁置争议,共同开
· 罔顾仁爱礁被掠25年久仍续与菲寇
· 25年“纸老虎”般被战略忽悠和羞辱
【邓党篇】
· 法理政纲客观论证徐勤先抗命“六
· 透视一番那为邓小平狡辩其“六四”
· 所判王洪文之罪非但法理客观性难
· 史载客观性铁证坐实了邓小平无法
· 杨开慧与江青先后被杀实乃同属一
· 陈云、邓小平强推“一胎化计生”而
· 邓“六四”后讲话所透视出政治欺骗
· 仍邓式歪理狡辩粉饰所谓“六四”后
· 华国锋政治肤浅幼稚才是邓政治生
· 八大军区司令对调一事,纯属毛独
【江青篇】
· 江青法庭戳穿了胡耀邦邓小平等谎
· 假设江青仅仅点名批判某剧作品该
· 公审江青视频客观透视出公诉人法
· 王洪文王海容唐闻生庭证反而法理
· 即便江青“野心”亦完全吻合人权法
· 透视《江青竟如此鼓吹“文攻武卫”
· 《吴德回忆终结“四人帮”的内幕》
· 《江青竟如此鼓吹“文攻武卫”》一
· 任何人为刻意弄虚作假地扬贺而贬
· 翻译师哲所诬陷江青而假话谎言,
【饿死篇】
· 看杨继绳答记者如何客观性反陷其
· 周孝正说法反向论证了那所谓“大
· 再度戳穿刘少奇曾对毛所谓“人食
· 疑似伪造刘少奇所谓“人相食,要
· 篡改历史而否文革实乃饥荒死人式
· 袁隆平谎言不懂政治,而实乃扮猪
· 谎言浮肿病亡为“饿死”实乃生搬硬
· 造谎饥荒饿死千万者最大软肋实乃
· 欲指控毛泽东大饥荒中有啥错也须
· “饿死千万”谎言已做实,却透视着
【杂谈篇】
· 透视如下这一国内庭审现场中:司
· 【转帖】 我最后的忧思 一一 毛
· 欲借力打力而借李政道来诬蔑杨振
· 史载客观佐证了闻捷之死,纯属殉
· 《三年大饥荒饿死人口的估计》一
· 即便西方所谓“在商言商”也必须首
· 毛时代农村公平公正吃喝住行全都
· 不妨客观民主言论几句杨开慧那封
· 无聊几句美国大选:特朗普之胜选
· 南水北调工程客观性实乃毛主席时
【翻译篇】
· 来自油管视频所透视自邓伪共“猫
· 童趣说爱,纯真透彻可爱而意味深
· 洋诗《她,无影无踪》浪漫朦胧幻
· 西语洋诗汉译古诗之技巧探索
【转载篇】
· 转载:狱中的江青分别与背叛毛主
· 转载:《一位经历过新旧社会的近
· 今天香港社会也有人缅怀、纪念毛
· 这篇转帖文中所援引的那些毛泽东
· 邓小平重蹈浮夸风覆辙式瞎折腾的
· 无论邓小平欲如何硬性篡改历史而
· 之所以邓党伪共集团与港台反毛背
· 邓小平乏善可陈而无功可赎其“六
· 邓小平被鉴定一生贪功盗版造假说
· 如下题为《包公开铡了》的转帖透
【人生篇】
· 人穷并不卑贱,只是不太方便
· 母亲节里缅怀“文革”初期的妈妈
· 毛泽东客观属性人类,精神境界思
· 何谓:不如意事常八九,可与人言
【自由诗】
· 远山,呼唤离人的归来 【完稿于
· 今天,还会否怦然心跳
· 抹不掉,远去的牵挂
【格律诗词】
· 七绝 * 九三大阅兵
· 沁园春 * 12月26日“泽东节”——伟
· 鹊桥仙 * 牧歌晚唱
· 定风波 * 登顶智利首都发祥地
· 七绝 * 无题
· 七绝 * 踏野
· 七律 * 梦乡天涯
· 定风波 * 西葡风情【完稿于:201
· 定风波 * 重逢小聚
· 如梦令 * 虎年初一
【政论篇】
· 透视反毛公知正改换以反话正说而
· 两害相权取其轻:俄乌之仗,即便
· 中国自主研制航发之成功在望客观
· 有意思:非议、丑化江青涉罪未果
· 徐勤先“六四”抗命之举凸显其法理
· 以张闻天来污抹毛主席和江青之间
· 邓小平否华国锋“两个凡是”否文革
· 所谓十一届三中全会曾专设“邓核
· 戳穿《评毛粉杨振宁的荒谬逻辑》
· 无论崇拜孙文或蒋中正,抑或毛泽
存档目录
2026-01-12 - 2026-01-12
2025-12-03 - 2025-12-29
2025-11-06 - 2025-11-24
2025-10-11 - 2025-10-29
2025-09-01 - 2025-09-20
2025-08-01 - 2025-08-28
2025-07-09 - 2025-07-29
2025-06-01 - 2025-06-26
2025-05-01 - 2025-05-22
2025-04-01 - 2025-04-29
2025-03-07 - 2025-03-29
2025-02-01 - 2025-02-21
2025-01-03 - 2025-01-30
2024-12-08 - 2024-12-31
2024-11-01 - 2024-11-30
2024-10-03 - 2024-10-28
2024-09-03 - 2024-09-28
2024-08-02 - 2024-08-31
2024-07-02 - 2024-07-31
2024-06-02 - 2024-06-30
2024-05-02 - 2024-05-29
2024-04-01 - 2024-04-30
2024-03-08 - 2024-03-30
2024-02-04 - 2024-02-20
2024-01-04 - 2024-01-31
2023-12-03 - 2023-12-31
2023-11-02 - 2023-11-30
2023-10-01 - 2023-10-31
2023-09-01 - 2023-09-30
2023-08-03 - 2023-08-29
2023-07-03 - 2023-07-31
2023-06-08 - 2023-06-29
2023-05-02 - 2023-05-24
2023-04-04 - 2023-04-29
2023-03-01 - 2023-03-31
2023-02-01 - 2023-02-26
2023-01-02 - 2023-01-28
2022-12-02 - 2022-12-29
2022-11-04 - 2022-11-30
2022-10-01 - 2022-10-30
2022-09-04 - 2022-09-30
2022-08-04 - 2022-08-31
2022-07-02 - 2022-07-28
2022-06-04 - 2022-06-29
2022-05-21 - 2022-05-29
2022-04-19 - 2022-04-19
2022-03-09 - 2022-03-09
2022-02-04 - 2022-02-20
2022-01-01 - 2022-01-31
2021-12-03 - 2021-12-29
2021-11-01 - 2021-11-12
2021-10-06 - 2021-10-18
2021-09-15 - 2021-09-28
 
关于本站 | 广告服务 | 联系我们 | 招聘信息 | 网站导航 | 隐私保护
Copyright (C) 1998-2026. Creaders.NET. All Rights Reserved.