设万维读者为首页
万维读者网 -- 全球华人的精神家园
广告服务
联系我们
关于万维
首 页
新 闻
视 频
博 客
论 坛
分类广告
购 物
搜索>>
发表日志
控制面板
个人相册
给我留言
帮助
退出
体育老师的博客
但问耕耘,不问收获
https://blog.creaders.net/u/14263/
>
复制
>
收藏本页
网络日志正文
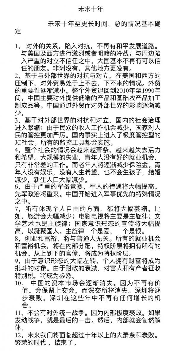
未来十年不再吼 ”厉害了,我的国!”
2023-02-24 19:43:45
未来十年不再吼
”
厉害了,我的国
!”
浏览(4897)
(190)
评论(0)
发表评论
评论前需要先
登录
或者
注册
哦
发表
文章评论
我的名片
体育老师
来自: USA
注册日期: 2018-06-28
访问总量: 8,167,278 次
点击查看我的个人资料
Calendar
最新发布
· 清炒西兰花
· 20来岁老奸巨猾/山西矿难令人发
· 杨绛的保姆照料了她20余年,弥留
· 如何评价川习会?钱说了算!/谁
· 我的父老乡亲
· 东南亚石油vs美囯石油
· 想不到啊 遙遥领先的厉害囯买不
分类目录
【隨感-32】
· 清炒西兰花
· 如何评价川习会?钱说了算!/谁
· 东南亚石油vs美囯石油
· 想不到啊 遙遥领先的厉害囯买不
· 那年住上海高安路五星酒店被视为
· 小区的房价跌了25%还是没人买
· 伊朗帅哥的美国梦不是梦
【隨感-31】
· 悼老哥 忆几位浙江大学老姐
· 和医保博弈十多年终获核磁共振检
· 逮着机会就酸两句,谁让你欠我退
· 有一种善良是让人把饭吃饱
· 闪进闪出美国五星级酒店式养老院
· 入籍美国要求写作文?疯了!
· 忆四个国军遣孤
· 英语之痛 剑走偏峰
· 海关问“有没有带现金”
· 还有不用预制菜的中歺馆吗?
【隨感-30】
· 华盛顿州的樱桃每磅十美刀吐槽川
· 从秦城监狱出来王立军最关心什么
· 闭馆撤侨,冷战的节奏?或避免出
· 川爷180度转身,湾湾从未有过的
· 美国经济衰退了吗,比2008次贷危
· 瞬间打苖六种Drugstore抢钱啊
· 川爷还能化解危机MAGA吗?
· 川普店大欺人没诚意 泽连斯基受
· 海华的 “加拿大 vs 美国”
· 川普关税用心良苦
【隨感-29】
· 博客版面异常求解
· 有自媒把川普胜选比作诺曼底登陆
· 你们骂我川粉四年 今天我不骂你
· 为避免全美旧金山化 我提前邮寄
· 终于,伟大国拟试点开放红灯区。
· 重回万维 恍若隔世
· 一觉醒来新冠LB.1天翻地覆慨而慷
· 新冠新秀 1号病人
· 墙内热传快讯:拜登驾崩
· 苏联老大哥撞上中囯半老徐娘
【隨感-28】
· 遭遇垮境流氓团伙诈骗纪实
· 请扪心自问,你是否配为人?
· 山雨欲来风满楼 要有大事发生
· 通涨猛如虎 拜总连任悬了
· 有一种自由叫车厘子自由
· 债务爆雷第一大省贵州马跑得更欢
· 伊朗人民是善良文明的 庆幸以色
· 速战速决 伊朗真乃大丈夫也
· 若知今日 何必当初 亡羊补牢为时
· 瓷器求鉴赏
【隨感-27】
· 就第一夫人彭丽媛的风衣侃几句
· 华州总统大选拉开帷幕了
· 贵州山火,天災?人祸?天災十人
· 60岁后多吃碳水有益健康
· 80%以上患者不知道自己是Prediab
· 和漂亮国比高低 厉害国尚需努力
· 小区圣诞灯饰预示美国2024经济不
· 追《繁花》忆1991年携八大件衣锦
· 我与两条人命脱不了干系, 投毒
· 三个让习包子恨得牙痒痒的华人良
【隨感-26】
· 基老一封信,百岁老人变“百天孩
· 外资撤离最主要原因 习皇没有接
· 俄罗斯名画 ”教室门口”
· 连个公章都没盖
· 斗胆给拜总出个招
· 见识当面锣,对面鼓的罢免众议院
· 中秋次日捡漏 买到小时候味道的
· 中美欧读博:大陆最易 美国最难
· 大陆留学生读博的艰辛和残忍,
· 国人逢日必反又犯傻 又搬石头砸
【隨感-25】
· 伟光正的潜艇出事了, 谣传又一
· 社会黑白颠倒,你不得不狠毒,不
· 1.5个恒大的中植系暴雷了毛阿敏
· 海外同学被墙内网管软埋了,虽远
· 秦刚夫妻凭自身优势及拍马屁功夫
· 秦刚倒台,因为长得太帅!
· 厉害国不厉害,漂亮国不漂亮,相
· 美财长狼外婆晚歺vs贵州省委食堂
· 响应河南呼吁:全国一张卷,一个
· 一觉醒来湾湾安全了/蚕豆荚炒蚕
【隨感-24】
· 60年了,大陆高考作文题仍以反美
· 草根修车厂老板、美国世袭贵族老
· 今天妞妞考驾照,被撞坏的车修好
· 在海外烹煮活色生香的重庆小面
· 我的破车、破棉袄、破紫砂壶
· 眼见贵州起高楼,才几年楼塌了
· 今日法国不再是8964法兰西
· 复开车爽歪歪不到一个月就遭车祸
· 伟大国本币结算之利弊, 取代美
· 大陆近年电视剧,千人一面演艺圈
【隨感-23】
· 国人的钱包说瘪就瘪,留学猪羊变
· 25年不开车重新自驾上路有感
· 30 年前两张旧照片的北京故事
· 与自动化斗,其乐无穷!
· 国人百毒不侵是疫情海啸的根本原
· 选个空姐百里挑一
· 美籍华人申请回国签证比绿卡难
· 公务员事业编的铁饭碗碎了/悼歿
· 医者仁心,无论东西
· 百姓传谣,民心所向!官家造谣,
【随感-22】
· 绕过SARS、 武毒的贵州,这波疫
· 2022 年末最想说的一句话:这个
· 冬儿艰辛回国探父慘兮兮,归来万
· 中共国才出虎口又入狼窝/包子拨
· 伊朗 vs 美国,最文明的一场国际
· 川粉是正常人吗/全世界最爱钱的
· 坊间传,孟晚舟是毛伟人和其母孟
· 包子战狼外交耍泼G20,活该世界
· 包子战狼外交耍泼G20,活该世界
· 解封是向习近平清零表忠、使进一
【随感-21】
· 为中国新时代政府转个贴
· 我从英磅一年定存利率13% 挖到第
· 国内敌对势力屡屡借普京之口灭我
· 忆闺蜜,谈生后事,呼吁放宽安乐
· 浅浅诗一首,祝网友们中秋月园人
· 普京不倒,清零不息!/中国未来
· 贵阳阳了,终于能向习总表忠心了
· 这项中国第一值得骄傲吗?不得第
· 全国驰援海南,恍惚又见2020武汉
· 任性的北大才女柳州妹
【随感-20】
· 三年疫情,无欲则刚!
· 越南买200架波音飞机,我党公布
· 美帝这瘦死的骡驼还是比厉害国的
· 悼安倍首相,有人幸災乐祸,奉劝
· 包子最怕美帝精准爆头/包子讲话
· 花山啊花山!《花山的乡场花山的
· 花山啊花山!《花山的蚊子花山的
· 和普京抱团苟且/习务虚李务实
· 唐山渣男袭女案掩盖席皇连失三城
· 中共国想抢台积电,厚颜无耻!
【随感-19】
· 6月11日两派要决你死我活/刁急奔
· 8964那天,我儿子也在天安门广场
· 用上海的方式官宣解封
· 大英帝国抢人,黄台之瓜,何堪再
· 再议ZT《生殖器治国 ,生殖器乱
· 那年小学妹说,等我们有钱也买绿
· 习真的完蛋了/马某某是马云儿子/
· 墙内递刀美帝“轴心法案”宰习皇
· 上海正宗马列 PK 境外势力体老
· 2022年的春天,别样的冷!
【隨感=18】
· 邻居卖掉房,悔青腸子受煎熬!
· 清华正批量生产对新冠所有变种特
· 串燒马黑、体老、柳浪美,探索新
· 谁谁谁都把小棉袄放在美国了
· 重申在美海华退休不缺钱
· 青春就几年,疫情已三年!
· 贵阳环铁通車/动态清零习皇撑得
· 万维大伽们,不要低估中共,包子
· 深圳抗疫严苛,老妹一家生活艰难
· 不要忘了,普京已是成年人
【随感-17】
· 不设乌克兰上空禁飞区,核战可避
· 俄乌战,精致丑陋华人过街鼠
· 中苏时期几个精彩片段/俄乌战重
· 良知泯灭了的女同胞,铁链八孩母
· 没本事的话----就冲我来!
· 成都美领馆准签,我姐低头一世,
· 瘫痪40多年的弟媳妇用脑养生
· 痛定思痛,打两针仍新冠,及后遗
· 下一波移民潮已悄然开启
· 致纽约作家毕先生
【随感-16】
· 见美军搜救,惊心动魄,浮想联翩
· 墙内统计米国每日新增精确到个位
· 席大大聪明,用个十年前视频鋪垫
· 离过婚嫁作洋人妇或独居的海漂老
· 岁月是首油盐酱醋的歌
· 俞敏洪遭难,国民老弟,你还好吗
· 盘点老毛建于全国饿殍遍野年代的
· 气氛诡异,厉害国四面树敌泱及华
· 也议回国养老的长和短
· 女同胞们,感恩没有老女人歧视的
【隨感-15】
· 俺不想唱衰美国,只想实话实说。
· 新冠是种文明富贵病;那些憋不住
· 读金复新大伽关于彭帅博文有感
· 为多活两天,Lets keep writing
· 通告:
· 如果有一天,离开美国、加拿大、
· 美国千傻万傻之英制傻
· 台湾民进党护台積电变不可能为可
· 你们凭什么资格,用什么身份来挑
· 在FredMeyer 周边有一大片新盖好
【隨感-14】
· 阿妞离万维出走是因拜总太怂
· 要剮要杀都不怕;ZG被趕出WTO;
· 翻墙过来的同胞,撑起万维博客点
· 万维有情况;墙内Eating有焦虑
· 《打两针老十多岁》后续,不信疫
· 听墙内名医大实话,我不再抱怨美
· 11种变异毒株巳在世界各地传播
· 岁岁霜叶炫金秋,今秋风萧瑟,叶
· 老姐妹们自澳洲来,不亦乐乎!
· 凱元兄比欧金中更冤更屈;号外世
【隨感-13】
· 少不丁博没取得体老的许可就”改
· 岁岁重阳,今又重阳,思念故土,
· 体育老师上过法卡山,不尿耄长津
· 穷养孟晚舟,生母孟军有隐情?
· 川普健康出状况,恐无法再战2024
· 申请首发美国拍的巜血战长津湖》
· 美囯胖,舌神经,吸管文化;时评
· 凱元兄,一路走好!
· 一口气吃了100人份预防小儿麻痹
· 每天五分钟,简单保健康。(保证
【隨感-12】
· 又逢一年中秋,天无情,人依旧。
· 我遭遇了“打两针辉瑞老了十多岁”
· 为双不同学的问题征荅案
· 今年的梨下来了,好邻居一家却人
· 我曾伶教过武汉病毒所的无赖和霸
· 拜总的眼泪让世界寒透了心
· 贺锦丽扶正当美国第一位女总统有
· 阿富罕撤军,美国成笑话,不必悲
· 见过抠得更滑稽、更可笑的白人吗
【随感-11】
· 掌握了毛泽东思想的塔利班,细思
· 今日有幸和蒋大公子、一草教授又
· 新冠很势利,嫌贫爱富?续马黑《
· 华人和洋人之间的婚姻,大多(俺
· 防腐剂,一个被忽略了的延长人类
· “我思,故我在” 者长寿
· 俺昨日健康年检100分/酒列长寿第
· 美国还是美国,成不是那王,败不
· 洋衙门里当差的假洋鬼子
· 墙内退休一族很幸福,没退休的很
【隨感-10】
· 班主任去世,搅动尖子班半个多世
· 刚接高中老班长通知:
· 比利时驻韩国大使夫人那张颐指气
· 为纽约作家毕汝谐先生、一冰MM建
· 赤日炎炎西雅图,俺还在
· 有这样的顺民,中共太幸运,能不
· 那年不要党票,才有今日的海阔天
· 百年党庆,高中肺癌同窗上访无门
· 那个北京有钱人终于卖房了!
· 华人在美国社会绝不会被淘汰,不
【隨感-9】
· 穿过狹缝绽放的黄玫瑰,女人花
· 面对四面围堵,习总全民动员,墙
· 大国弯道超车,期刊内卷,复旦血
· 复旦中文系主任朱刚同志的语文,
· 吹哨:第五波超级病毒即将大爆发
· 张益唐的妹妹深情回忆
· 名校人事处长办录卡弯道超车
· 艺萌MM㸔过来,手套花
· 复旦血案,高处不胜寒!何不退一
· 同一天举行婚礼的四兄弟
【往亊並不如烟-2】
· 文人治人,非文人治于人。花山军
· 忆舅妈,小脚粽,三寸金莲,高跟
· 一年一度高考日,莘莘学子成人礼
· 貌似周璇的发小阿华,聚首西雅图
· 把我高考准考证攥在手心里的班主
· 忆死于文革的贵阳市第一中学恩师
· 炊事班,花山军垦农场那些事(二)
· 俺和下舖姐们的芳华
【隨感-8】
· 幸福;活得有趣;来自墙内的特级
· 来到万维,才知道山里土鳖亏大了
· 何处退休养老?续
· 何处退休养老?西雅图老姐纽约退
· 中国的速度vs西方的扯皮
· 中国老科学家们的良心与无奈
· 今天看来,疫苗打与不打,真差不
· 战狼阿拉斯加 ”胜” 美帝,墙内嗨
· 读施化博文有感
【隨感-7】
· 俺老妪有个问题请教各位
· 自由世界海阔天高,望华人多宽容
· 今日在万维被钉在毛粉耻辱柱上的
· 牙医诊所超级忙,春江水暖,美经
· 行万维江湖,望断天涯路。
· 再论万维有诗人,作品不逊李白杜
· 那个什么的闲人,万维第一儍!
· 打完两针辉瑞后的生活状态
· 俺们笨烏先飞,今天去打了第二针
· 好想知道雷锋们是何人,容我说声
【随感-6】
· 练平甩功、八段锦、法轮功体会;
· 没有合法居留的Gizmo
· 越是崇洋媚外,越被人看不起。
· 中科院第一个美国博士后, UCLA
· 位卑未敢忘忧国,无辜躺枪的哥们
· “男人没一个是好东西!”过时了,
· ABC MM 失婚吃大亏, 川普反全球
· 我们仍然向往诗和远方
· 万维诗人
· 让人无奈的北京有钱人
【人间烟火-1】
· 如何煲出中国人喜欢的罗宋湯
· 在美海华退休不缺钱
· 写作靠语感,烹调靠手感;警告川
· 也谈如何煮好冷冻水饺;咱家饺子
【隨感-5】
· 谢谢白熊兄(白熊的博客)! 您尽
· 祝贺五届生学长末班车开博,感谢
· 尊敬的万维网编们,你们辛苦了!
· 借万维平台针砭时弊,勿以善小而
· 请阿妞、一草博赐教,如何能做到
· 我们仍然享有人身自由、思想自由
· 天下乌鸦一般黑,墙内墙外一个样
· 冲进国会的是安提法的人,破坏和
· 妈妈说: ”Find a job first!”;
· 再贴【肺炎成功自救】;告别 202
【隨感-4】
· 大陆美军、共军、国軍,抗日老兵
· 逢年过节,不为人情世故累,足矣
· 为世间留下温情,我思、故我写。
· 我病得不轻,看过医生了
· 生活不易,冥想崛起
· 为某些华人商家汗颜,赞美国商家
· 养生长寿、淡然生死,兼回老度和
· 悼阎先生,谈生死,忆张老
· 风韵犹存到 Little Lady,只因工
· 共产养老金,国之重器!
【隨感-3】
· 台湾无人、无机叛逃。
· 勿以胜负论英雄;万维何错之有?
· 立冬了, 落叶还能归根吗?
· 银浪滚滚,MM色衰。
· 墙内川粉说,美国的假选票是外国
· 大选前一天,Costco 气氛怎样?
· 好女不和恶男斗
· 肺炎成功自救的经历
· 川普会输的唯一可能是,“Money t
· 川总vs席总,为官难易
【隨感-2】
· 抗疫失败非川普之过
· 中美狭路相逢,鏖战犹酣,你死我
· 第一印象,贺锦丽不适合当副总统
· 为川爷说句应景的话,“不要让我
· 惹不起,躲得起,波音无声的抗议
· 中秋快乐!月圆人长久!
· 小英总统,你大胆的往前走,不回
· Wow,微软真动手了?美帝来真的
· 疫苗的研发是急不来的
【往亊並不如烟-1】
· 中国老科学家们的良心与无奈
· 军垦农场女排长, 花山军垦农场那
· 那年,父遭举报我辍学
· 一个上海男知青的故事
· 含汞毒面霜第一吹哨人,热脸贴天
· “感恩”党培养,下得粪塘、上得厅
· 皇城根下蹭饭难,不期然而然的人
· 一个不会装、不会作、不受待见的
· 北京会议,冷暖自知,“N无”土鱉
· 毛伟人驾崩,我的梦,女人第六感
【隨感-1】
· 好女不和男斗-1
· 我的小区,我的邻居们
· 这森林野火是野的吗?
· 美国啊,有明白的一天吗?
· “C先生” 保唐娟,CCP立牌坊
· l ǘ ===马?任正非的故乡、童年
· 闺蜜的姻缘,马加爵的悲剧,南京
· 万维江湖任沉浮
· 回【为什么美国人越来越蠢】一文
· 微软断供后果有那么可怕吗?庚子
【命运】
· 小粉红们三天三亱不会懂!
· 北京会议,冷暖自知,“N无”土鱉
· 面对入党机会,我维护了一絲清高
· 在那片故土,我是奴才我不易
· 最感恩高考的,肯定是77 级/届
【有感而发】
· 好女不和男斗-2
· 席大大是学霸
· 被赶出旧金山中领馆的唐娟背叛了
· 那些可怜的唐娟们
· 旧金山中领馆知道,把唐娟交出去
· 唐娟女士,你的原罪,是生为中国
· 98洪災,今又洪災,国际捐款,党
· 许章润,被嫖娼,被谋财,被害命
· 重要的话再说一遍,疫情只与习性
· 普京说:20 年后,中国将成为最
【受滴水之恩,当涌泉相报】
· 选川普,除非见黑马。
· 最划算的一单投资
· 好女不和男斗-3
· 感恩美国
【人间烟火】
· 盐香
· 提起黄豆,屁民特想哭。
· 疫中退休宅家,慎防抑郁(重贴)
· 疫中退休宅家,慎防抑郁
· 有机vs非有机食品、保健品
· 可食可药车前草
· 蒲公英vs荠菜
· 舌尖上的记忆(3)喜也过年、悲
· 舌尖上的记忆(2)那年,吃着年
· 舌尖上的记忆(1)过大年,吃饺
【往亊並不如烟】
· 8964 镇压学运的结果是挡不住的
· 8964 我没有沉默,紀念64三十一
· 亲历,闻名全国的科技打假案---
· 亲历,闻名全国的科技打假案---
· 亲历,闻名全国的科技打假案---
· 颜值高端的美女同胞们,美国慎入
· 厉害了,以不说中文而骄傲的同胞
· 代考俄语,八年寒窗终于派上用场
· 法卡山战地三人特别小分队,实话
· 那年"袓国母亲"砸我饭
【ZT】
· 20来岁老奸巨猾/山西矿难令人发
· 杨绛的保姆照料了她20余年,弥留
· 我的父老乡亲
· 300万以下不算贪/80年代的女排都
· 人过80,要做好随时离开的准备,
· 30分钟捻清太子党的权斗
· 2026最火:喝着紅酒唱红歌
· 2026年开年第一场“爱国者"的审判
· 地图上已无中南海
· 为台湾MM点赞!!!
【情感秘语】
· 40年归来,第一批出国留学生已经
· 俺和下舖姐们的芳华
【衣食风彩】
【职场日记】
【海外人生】
· 黑人是爷,俺是孙子
· 无法使用MATLAB软件,我们的出路
存档目录
2026-05-05 - 2026-05-29
2026-04-27 - 2026-04-27
2026-03-08 - 2026-03-08
2026-02-22 - 2026-02-22
2026-01-03 - 2026-01-19
2025-12-04 - 2025-12-31
2025-11-06 - 2025-11-26
2025-10-01 - 2025-10-30
2025-09-01 - 2025-09-29
2025-08-02 - 2025-08-26
2025-07-07 - 2025-07-30
2025-06-01 - 2025-06-25
2025-05-01 - 2025-05-31
2025-04-03 - 2025-04-29
2025-03-01 - 2025-03-31
2025-02-03 - 2025-02-28
2025-01-02 - 2025-01-31
2024-12-01 - 2024-12-30
2024-11-03 - 2024-11-29
2024-10-05 - 2024-10-31
2024-09-10 - 2024-09-24
2024-06-02 - 2024-06-30
2024-05-02 - 2024-05-31
2024-04-01 - 2024-04-29
2024-03-01 - 2024-03-31
2024-02-01 - 2024-02-29
2024-01-01 - 2024-01-31
2023-12-01 - 2023-12-29
2023-11-02 - 2023-11-30
2023-10-01 - 2023-10-30
2023-09-01 - 2023-09-28
2023-08-01 - 2023-08-30
2023-07-02 - 2023-07-31
2023-06-01 - 2023-06-27
2023-05-02 - 2023-05-31
2023-04-01 - 2023-04-27
2023-03-01 - 2023-03-31
2023-02-02 - 2023-02-28
2023-01-02 - 2023-01-29
2022-12-02 - 2022-12-30
2022-11-02 - 2022-11-29
2022-10-02 - 2022-10-29
2022-09-02 - 2022-09-30
2022-08-01 - 2022-08-28
2022-07-02 - 2022-07-30
2022-06-03 - 2022-06-29
2022-05-02 - 2022-05-31
2022-04-01 - 2022-04-30
2022-03-01 - 2022-03-31
2022-02-02 - 2022-02-28
2022-01-01 - 2022-01-30
2021-12-01 - 2021-12-31
2021-11-01 - 2021-11-30
2021-10-01 - 2021-10-31
2021-09-01 - 2021-09-30
2021-08-01 - 2021-08-31
2021-07-01 - 2021-07-31
2021-06-01 - 2021-06-29
2021-05-02 - 2021-05-31
2021-04-04 - 2021-04-29
2021-03-02 - 2021-03-28
2021-02-01 - 2021-02-27
2021-01-01 - 2021-01-31
2020-12-01 - 2020-12-31
2020-11-02 - 2020-11-30
2020-10-02 - 2020-10-30
2020-09-01 - 2020-09-30
2020-08-01 - 2020-08-31
2020-07-01 - 2020-07-31
2020-06-01 - 2020-06-30
2020-05-01 - 2020-05-31
2020-04-01 - 2020-04-30
2020-03-01 - 2020-03-31
2020-02-01 - 2020-02-28
2020-01-02 - 2020-01-31
2019-12-04 - 2019-12-31
2019-11-02 - 2019-11-29
2019-10-04 - 2019-10-30
2019-09-13 - 2019-09-29
2019-08-22 - 2019-08-22
关于本站
|
广告服务
|
联系我们
|
招聘信息
|
网站导航
|
隐私保护
Copyright (C) 1998-2026. Creaders.NET. All Rights Reserved.