*
美国从一开始就是个移民国家。不客气说,除去少数纯种印第安原住民,所有美国人都是移民的后代。所以“美国是移民国家”这一说法,不仅流行,而且被写在美国政府的官方文件上。
不过历史在发展,时代在前进,“美国是移民国家”将成为过去式。这应该也是川普新时代的连带效应之一。
特别是在奥巴马之前几任政府,在错误的把大陆中国作为“战略合作伙伴”的错误政策驱动下,不仅“把中国惯坏了”,美国的移民政策也受到了前所未有的冲击。美国的移民政策需要做调整和转变。
这一转变,体现在美国政府官方文件上的说法的改变,即:美国不再是移民国家,申请移民者也不再是美国的顾客。不是顾客,那是什么?
【美国不是移民国家,移民并非顾客】 早在2018年2月,根据一份备忘录,美国公民和移民局已修改其“使命说明”,【移除“美国是移民国家”的内容】,申请移民者也不再是该局服务的“顾客”。 
福克斯新闻报导,依《华盛顿邮报》取得的备忘录,美国公民和移民局(U.S. Citizenship and Immigration Services,USCIS)在其新修改的“使命说明”(mission statement,亦译任务说明)写道:“美国公民和移民局负责管理美国合法的移民制度,通过有效且公平地裁决移民申请案,维护移民体制的完整性及承诺,同时保护美国人、确保家园安全,以及尊重我们的价值观。”
未修改前的内容为:“美国公民和移民局落实美国作为移民国家的承诺,为我们的顾客提供准确有用的信息、授予移民和公民权利、促进对公民身份的认识和理解,以及确保我们的移民体制的完整性。”
USCIS发言人证实这项修改,并称新的任务说明立即生效,同时否认此项修改是来自川普政府的指示。
这位发言人告诉《华盛顿观察家报》,“白宫没有指示USCIS改变其使命说明”,而是USCIS局长李・西斯纳在其首次内部工作会议时提出这个想法,这个修改获得国土安全部的支持。
51岁的西斯纳去年十月上任后,告诉员工新的任务说明应该是“简单明了”且“明确界定USCIS的功能”。
西斯纳在这份内部备忘录中提到,“美国人民通过国会,委托USCIS管理我们合法的移民项目,允许外国人到美国访问、工作、生活,以及寻求庇护。”
“我们同时负责确保那些归化的移民奉献这个国家、分享我们的价值观、融入我们的社区,以及了解他们的责任,以协助维护我们的自由和自主。”
西斯纳说,删除“顾客”这个词的用意是,它只是说明了USCIS的目的是“满足申请人和请愿人的要求”,而“不是USCIS依法对这些申请和请愿案件进行正确的裁决”,使用顾客这个词会将USCIS的任务错误地导向服务于移民申请人和请愿者,而不是“我们真正应该服务的对象—美国人”。
“当然,所有申请者和请愿者都应该受到最大的尊重和礼遇,但我们不能忘记我们是为美国人民服务。”
【领取福利作为移民政策的科学考量之一】 10月10日,美国国土安全部(DHS)在《联邦公报》上公布《拒绝入境公共负担因素》新规,首次将领取福利作为是否批准绿卡的考量因素之一。
即日起,公众有60天对该提案进行公开评议,预计新规通过后,有2.5%的移民将退出政府福利计划。新规只适用于申请签证或永久居留身份的人,对大部分已取得绿卡以及申请入籍的人士没有影响。
通常申请亲属移民和部分职业移民,申请人都需要证明进入美国后不会成为美国的公众负担,不过以往只听信申请人的一面之词。国土安全部出台的新规是第一次从行政角度、对移民申请提出定量要求,确保申请人做到“经济上自给自足,而不会依赖公共福利”。
【哪些因素影响公共负担判断】 国土安全部在新规中定义了何为“移民与国籍法”第212(a)(4)中的“公共负担”以及哪些类型的公共福利会被视为是拒绝入境的公共负担因素。
根据新规,对本人或家人将享受美国公共援助的个体,美国政府将有更多权力限制发放绿卡给申领以下福利的人士,涉及福利项目包括: 1、补充营养援助项目(Supplemental Nutrition Assistance Program,SNAP,粮食券)、 2、关于老年人和残疾人处方药项目的医疗保险计划D部分(Medicare Part D)、 3、第八类房屋补助券(Section 8 housing voucher)等。
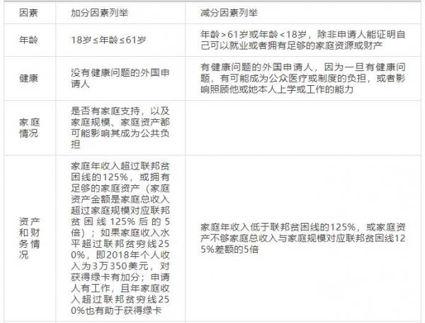
新规纳入了公共负担必须考虑的强制性因素,分别是:年龄、健康状况、家庭状况、资产和财务状况、教育以及技能、经济担保与否。同时,还撤回了之前的美国司法部移民规划局(INS)在1999年5月26日公布的公共负担拟订条例。
根据新规,如果申请人年龄介于16岁以及61岁之间是加分因素,但超过61岁或小于18岁,就可能是减分(负面)因素。具体对公共负担考量的强制性因素如下: 表1 美国国土安全部纳入公共负担考量的因素**。来源:国土安全部《拒绝入境公共负担因素》规定。 

【家庭收入以及领取福利规定】 国土安全部的新规有量化申请人的家庭收入以及福利领取金额的规定。 第一,凡申请绿卡的移民必须证明,他们的收入至少要达到联邦贫困线(FPG)的125%以上,即2018年个人收入为1万5,175美元,且不会依赖政府福利。如果是典型的4口之家,那么家庭年收入要达到3万1,375美元才行。若家庭收入低于联邦贫困线的125%,就无法通过“公共负担测试”,申请绿卡就不予受理。 第二,新规还扩大了现行的“公共负担测试”,如果家庭收入水平超过联邦贫困线250%,即2018年个人收入为3万350美元,则被视为对获得绿卡有加分效果。 第三,新规对申请人领取福利也做出了规定限制。若申请人连续12个月领取换算金额超过1,821美元的福利,即2018年联邦政府贫困线的15%,会影响获得绿卡和签证。
如涉及跨不同年度领取,则按对应年份的贫困线标准分类加总核算。新规举例说,比如申请人从2017年4月至2018年3月期间连续领取公共福利。其中,2017年4月至12月期间对应的联邦政府贫困线的15%为每月150.75美元,2018年1月至3月为每月151.75美元,那么就分段折算,对应12个月的门槛就是1,812美元。 此外,新规定要求考虑申请人和提供担保资助的美国公民双方的收入资料,两者都将成为审批绿卡时的考虑因素。 表2 2018年美国本土48州及哥伦比亚特区的联邦贫困线标准*。(美国卫生与服务部) 
【哪些群体不受新规影响】 根据新规,“儿童健康保险计划”(Children’s Health Insurance Program)领取健康保险资助人士以及获得“收入所得抵税”(Earned Income Tax Credit)的低收入至中等收入家庭不受影响。
庇护者、难民、其他易受伤害的个人也不受新规影响。此外,现役或美军预备役部队服役的外国人,或服役人员的配偶或子女所获得的任何公共福利,救灾、紧急医疗援助、外籍美国公民子女获得的福利,以及美国公民子女和美国公民潜在收养子女获得的医疗补助福利也都不受影响。
如果子女已经成为公民兼领取政府福利,移民申请人同样不受新规限制;但如果子女不是公民、却领取政府福利,当局会根据有关福利来判定移民申请人,是否依赖政府援助来生活。
国土安全部估计,新规实行后,2.5%的移民将因担忧失去合法身份或是无法调整身份,退出政府福利计划。移民权益人士认为,可能有数百万名依赖政府援助的贫困移民被迫在接受福利与取得绿卡之间抉择;还有移民组织担心,一些已经取得合法居留资格的人士,可能为了保住身份而停止领取福利。
【申请表格有变,被拒者可认购公共负担债券】 对目前正在申请调整身份的外国人,还需要填写新的表格I-944“自给自足宣誓书”。过去,申请人是需要填写I-485表格用于申请绿卡或调整身份,同时还要在移民局收集指模和信息后,提交体检后的I-693表格(由移民体检医生填写)。
根据新规,申请被拒的外国人也可以购买公共负担债券(public charge bond,类似保证金),免去“公共负担测试”后,也有可能获得身份调整。公共负担债券的最低额度已从过去的1千美元上调至1万美元。新规规定,如果申请人开始使用公共福利,政府将支取保证金;但若申请人永久离开美国或是成为美国公民,1万元保证金将会归还。
具体操作是,基于公共负担理由被拒的外国人,可以填写新表格I-945“购买公共负担债券”。国土安全部估计I-945申请的最低费用是每年34,234美元。新规还调整了I-356表格“取消公共负担债券请求”的费用,约每年825美元。
国家安全部官员们之前提醒说,某些情况下,一些已获绿卡但以前享受过美国福利的人,如果他们离开美国后、再试图返美,也要受制于新规。
|